(2019年10月26日第十三届全国人民代表大会常务委员会第十四次会议通过)
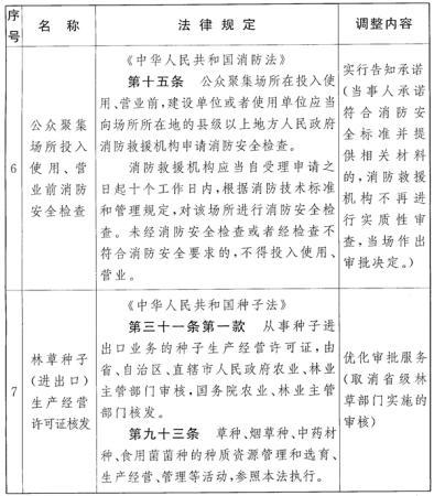
为进一步优化营商环境,激发市场活力和社会创造力,加快政府职能转变,第十三届全国人民代表大会常务委员会第十四次会议决定:授权国务院在自由贸易试验区内,暂时调整适用《中华人民共和国对外贸易法》《中华人民共和国道路交通安全法》《中华人民共和国消防法》《中华人民共和国食品安全法》《中华人民共和国海关法》《中华人民共和国种子法》的有关规定(目录附后)。上述调整在三年内试行。对实践证明可行的,国务院应当提出修改有关法律的意见;对实践证明不宜调整的,在试点期满后恢复施行有关法律规定。
本决定自2019年12月1日起施行。



扫一扫在手机上查看当前页面